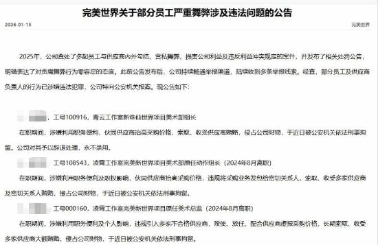
据财经网报道,记者获悉,1月15日,完美世界在公司内部发布公告称,公司对贪腐舞弊行为零容忍,2025年,公司查处了多起员工与供应商内外勾结、营私舞弊、损害公司利益的行为,其中部分员工及供应商负责人的行为涉嫌违法犯罪,公司已向公安机关报案,相关员工于近日被公安机关依法刑事拘留。
据悉,前述已报案的涉嫌贪腐事件涉及公司3名员工,为完美世界旗下青云、凌霄工作室美术部相关负责人,其中2名员工已于2024年8月离职。
还没有人发表评论
名称 (必须)
邮件地址 (不会被公开) (必须)
网站或博客
记住我的信息,方便下次评论 有人回复时邮件通知我
还没有人发表评论